陕西师范大学
211 |
985 |
双一流 |
陕西省
本科
省重点
公办
1420
厚德、积学、励志、敦行
029-85310330
http://www.snnu.edu.cn/
更多 >
图片
院校首页
历年分数
历年分数
历年分数
普通类
艺术类
体育类
招生计划
院校计划
投档规则(艺术)
投档规则(体育)
招生政策
招生简章
招生资讯
探校攻略
探校攻略
探校攻略
探校攻略
探校攻略
探校攻略
院校首页
> 招生简章
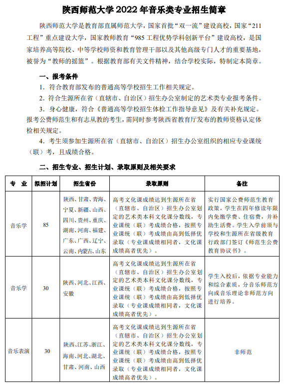
陕西师范大学2022年音乐类专业招生简章
2022-06-23 00:45:08 分享至:
招生简章
招生资讯
陕西师范大学2022年音乐类专业招生简章
2022-06-23 00:45:08