校园
视频
图片
陕西师范大学位于古都西安,是教育部直属重点大学,国家首批“双一流”建设高校,国家“211 工程”建设高校,“985 工程优势学科创新平台”建设高校,是国家培养高等院校、中等学校师资和教育管理干部以及其他高级专门人才的重要基地,被誉为“教师的摇篮”。
一、报考条件
1.符合教育部发布的普通高等学校招生工作相关规定。
2.符合生源省份省级招生考试机构制定的艺术类专业报考条件。
3.身体健康状况符合《普通高等学校招生体检工作指导意见》及有关补充规定。
报考公费师范生和有志从教的考生,还需参考教师资格认定体检相关规定。
4.文化课考试须参加普通高等学校招生全国统一考试,成绩达到生源省份省级招生考试机构划定的相应批次艺术类本科文化课分数线,专业课考试须参加生源省份省级招生考试机构组织的 2024 年音乐类统考,且成绩达到省级招生考试机构划定的相应批次音乐类本科录取控制分数线。
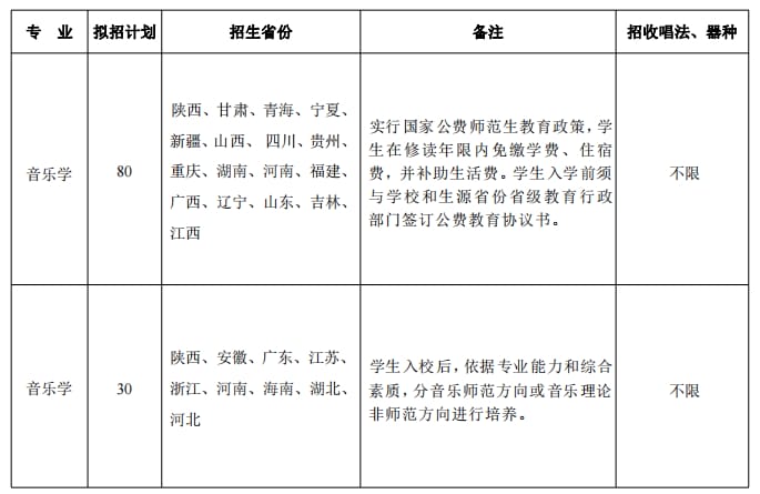
二、音乐学招生计划

三、音乐表演招生计划

编制分省招生计划,具体分省分专业招生计划以各省级招生考试机构公布的为准。
四、录取原则
1.各省级招生考试机构投档到我校的考生,我校按照公布的招生简章录退。
2.高考文化课成绩达到生源省份省级招生考试机构划定的相应批次相应科类艺术类本科文化课分数线,专业课统考成绩达到省级招生考试机构划定的相应批次相应科类音乐类本科录取控制分数线,已规定投档成绩的省份,按照投档成绩由高到低择优录取;未规定投档成绩的省份中,山西省提前艺术本科批录取排序规则参照该省艺术类本科批投档排序规则,河南省提档排序成绩计算办法为:考生文化课成绩×50%+考生专业省统考成绩÷300×750×50%,云南省提档排序成绩计算办法为:按文化总成绩÷文化满分×50+专业成绩÷专业满分×50。
3.音乐表演专业只录取唱法、器种符合本专业招收要求的考生。
4.高考文化课满分相同,文化课成绩排序时不折算。
5.符合我校录取条件的考生,按照投档成绩由高到低安排专业,专业志愿无分数级差。
五、监督机制
1.我校艺术类招生工作在学校招生工作委员会的领导下,遵循公平、公正、公开的原则,择优录取。
2.我校艺术类招生工作受学校纪检监察部门监督,并接受社会各界监督。监督举报电话:029-85310302。
3.新生入学后将进行入学资格复查和专业复测,复查复测不符合条件或有舞弊行为者,将取消其入学资格。
六、咨询方式
咨询电话:029-85310330 传真号码:029-85310188
E-mail:jwzb@snnu.edu.cn 本科招生信息网:http://zsb.snnu.edu.cn
简章以学校本科招生信息网发布的为准,最终解释权归陕西师范大学本科生招生办公室所有。若教育部及生源省份调整招生政策,以新规定为准。
2024-05-31 14:53:12
陕西师范大学位于古都西安,是教育部直属重点大学,国家首批“双一流”建设高校,国家“211 工程”建设高校,“985 工程优势学科创新平台”建设高校,是国家培养高等院校、中等学校师资和教育管理干部以及其他高级专门人才的重要基地,被誉为“教师的摇篮”。
一、报考条件
1.符合教育部发布的普通高等学校招生工作相关规定。
2.符合生源省份省级招生考试机构制定的艺术类专业报考条件。
3.身体健康状况符合《普通高等学校招生体检工作指导意见》及有关补充规定。
报考公费师范生和有志从教的考生,还需参考教师资格认定体检相关规定。
4.文化课考试须参加普通高等学校招生全国统一考试,成绩达到生源省份省级招生考试机构划定的相应批次艺术类本科文化课分数线,专业课考试须参加生源省份省级招生考试机构组织的 2024 年音乐类统考,且成绩达到省级招生考试机构划定的相应批次音乐类本科录取控制分数线。
二、音乐学招生计划

三、音乐表演招生计划

编制分省招生计划,具体分省分专业招生计划以各省级招生考试机构公布的为准。
四、录取原则
1.各省级招生考试机构投档到我校的考生,我校按照公布的招生简章录退。
2.高考文化课成绩达到生源省份省级招生考试机构划定的相应批次相应科类艺术类本科文化课分数线,专业课统考成绩达到省级招生考试机构划定的相应批次相应科类音乐类本科录取控制分数线,已规定投档成绩的省份,按照投档成绩由高到低择优录取;未规定投档成绩的省份中,山西省提前艺术本科批录取排序规则参照该省艺术类本科批投档排序规则,河南省提档排序成绩计算办法为:考生文化课成绩×50%+考生专业省统考成绩÷300×750×50%,云南省提档排序成绩计算办法为:按文化总成绩÷文化满分×50+专业成绩÷专业满分×50。
3.音乐表演专业只录取唱法、器种符合本专业招收要求的考生。
4.高考文化课满分相同,文化课成绩排序时不折算。
5.符合我校录取条件的考生,按照投档成绩由高到低安排专业,专业志愿无分数级差。
五、监督机制
1.我校艺术类招生工作在学校招生工作委员会的领导下,遵循公平、公正、公开的原则,择优录取。
2.我校艺术类招生工作受学校纪检监察部门监督,并接受社会各界监督。监督举报电话:029-85310302。
3.新生入学后将进行入学资格复查和专业复测,复查复测不符合条件或有舞弊行为者,将取消其入学资格。
六、咨询方式
咨询电话:029-85310330 传真号码:029-85310188
E-mail:jwzb@snnu.edu.cn 本科招生信息网:http://zsb.snnu.edu.cn
简章以学校本科招生信息网发布的为准,最终解释权归陕西师范大学本科生招生办公室所有。若教育部及生源省份调整招生政策,以新规定为准。